Saltar la navegación

7. Recopilación 📒 ejercicios Electrotecnia

📒ELT.1. Copia y resuelve en tu cuaderno

Se conectan en serie tres resistencias de 200 Ω, 140 Ω y 100 Ω a una red de 120 V. Dibuja el circuito. Calcular la intensidad total, las tensiones, la potencia de cada resistencia, así como la potencia total.

📒ELT.2. Copia y resuelve en tu cuaderno

Se conectan tres resistencias en serie de 10 Ω, 5 Ω y 6 Ω a una fuente de alimentación. Dibuja el circuito.  La caída de tensión en la resistencia de 5 Ω es de 5 V. ¿Cuál es la tensión de la fuente de alimentación?

📒ELT.3. Copia y resuelve en tu cuaderno

Se conectan tres lámparas en paralelo cuyas resistencias son de 6 Ω, 4 Ω y 12 Ω a una batería de automóvil de 12 V. Dibuja el circuito. Calcular la resistencia total, la potencia total, las corrientes parciales y la total. ¿Qué bombilla lucirá con mayor intensidad?

📒ELT.4. Copia y resuelve en tu cuaderno

Determinar la fuerza que actúa sobre las cargas eléctricas Q1 = + 1 x 10-6 C. y Q2 = + 2,5 x 10-6 C. que se encuentran en reposo y en el vacío a una distancia de 5 cm. Representa gráficamente esta situación.

📒ELT.5. Copia y resuelve en tu cuaderno

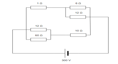
En el siguiente circuito, calcular la resistencia equivalente, la intensidad total, la potencia total, así como la intensidad que circula por la resistencia de 6Ω  y por la resistencia de 10Ω.

circuito mixto

Creado con eXeLearning (Ventana nueva)